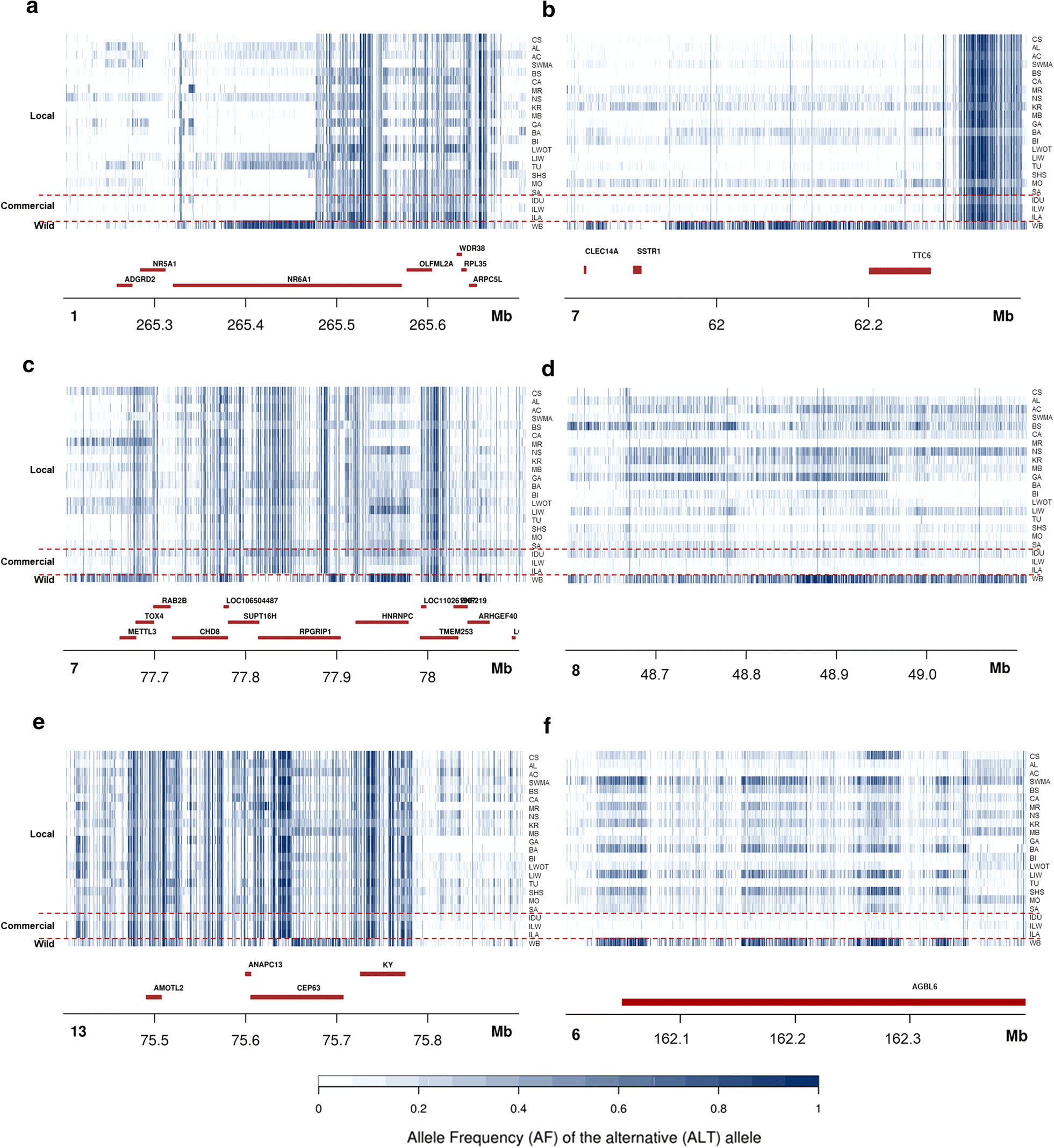
Fig. 6

Allele frequency values of SNPs in putative selective sweep regions detected in the FST analysis of domestic breeds (local) and wild boars. Major signals were detected on a SSC1 that carries the NR6A1 gene, b SSC7 that carries the TCC6, FOXA1 and SSTR1 genes, c SSC7 that carries the SUPT16H gene, d SSC8, the same region emerging also in the comparisons between spotted breeds, e SSC13 that carries the CEP63 gene and f SSC6 that encompasses the AGBL4 gene