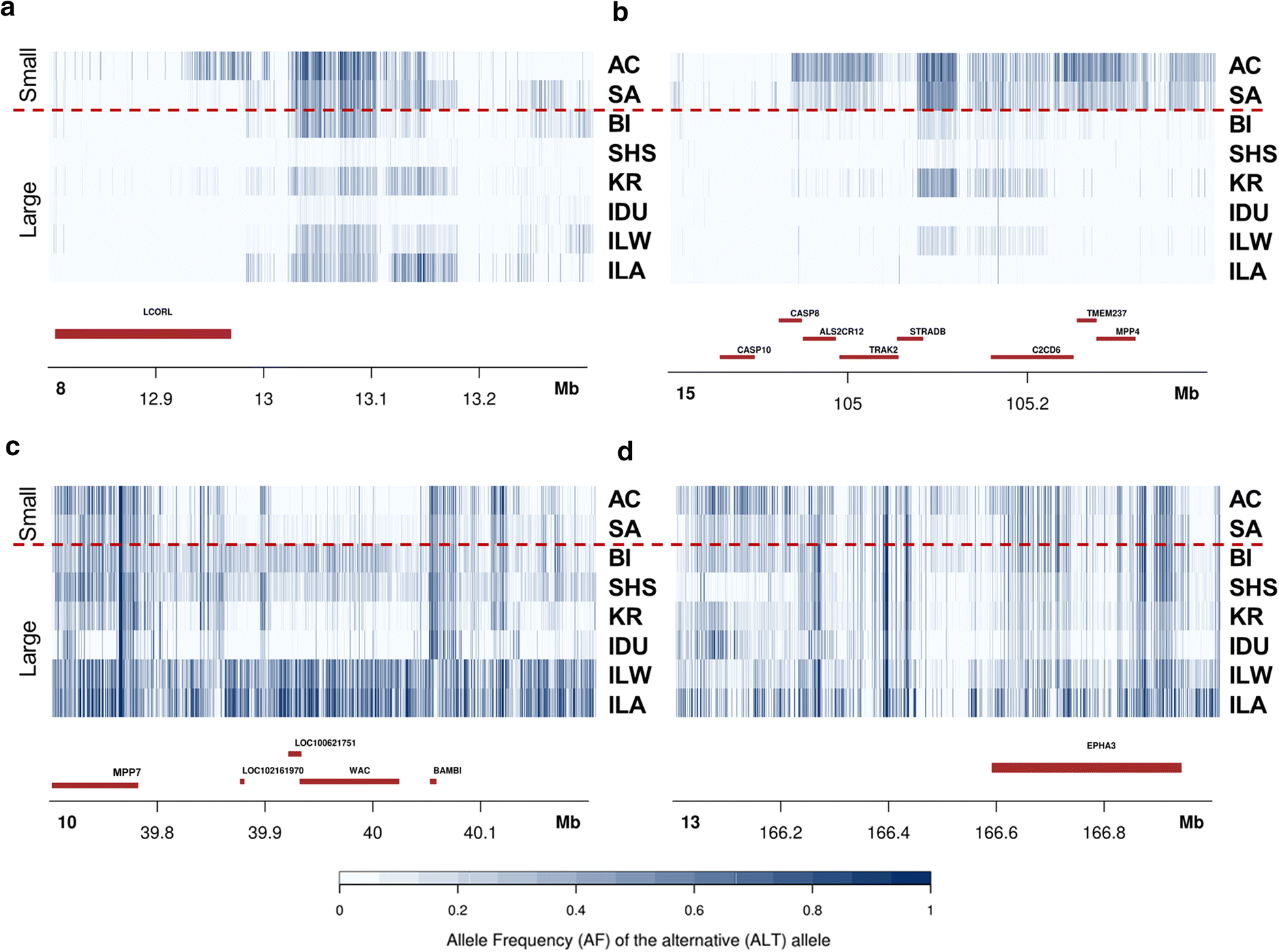
Fig. 5

Allele frequency values of SNPs in putative selective sweep regions detected in the FST analysis of small vs large-sized pig breeds. Major signals were detected on a SSC8 that carries the NCAPG-LCORL gene, b SSC15, that carries the CASP10 gene, c SSC10, close to the MPP7 gene and d SSC13, close to the EPHA3 gene